
Ref: EWTGUMPTR-PART2
MPTR Partie 2 Installation industrielle, formation, maintenance pour industrie pétrolière, nucléaire
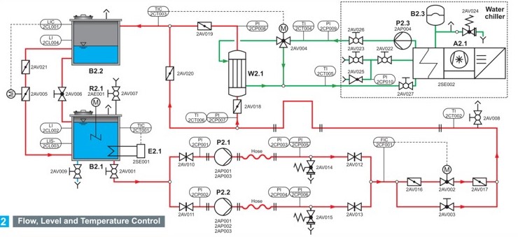
Régulation sur circuit eau, huile, niveau, débit, pression, température API, logiciel / SUR DEMANDE
Poids: 2500 Kg Delai de livraison estimé : 24 semaines






